【奖助贷补】2021-2022学年秋季学期本科学生评奖工作相关通知
1
申报学生综合素质测评奖励分
学校即将启动2020—2021学年学生综合素质测评工作,此项工作是评定奖学金、荣誉称号的基本依据。请2018、2019、2020级学生自行向辅导员老师申报综合素质测评奖励事项。
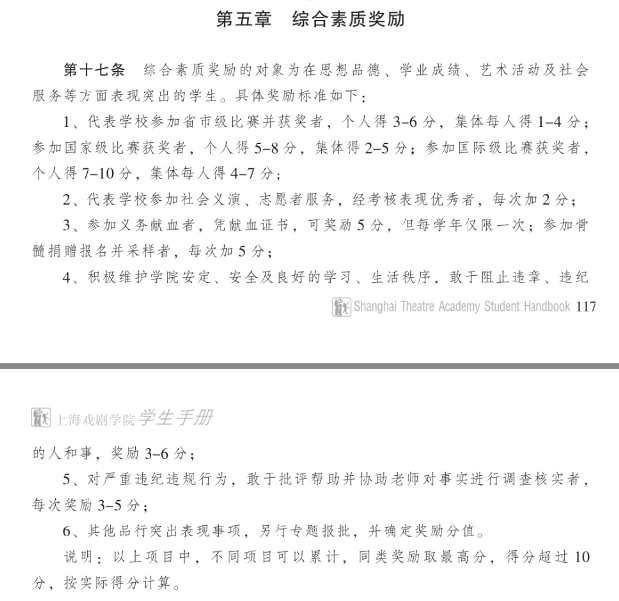
综合素质奖励的对象为在思想品德、学业成绩、艺术活动及社会服务等方面表现突出的学生。
获得奖励的时间范围:
2020年9月1日---2021年8月31日
奖励范围包括:
1、代表学校参加省市级及以上比赛获奖;
2、代表学校参加社会义演、志愿者服务;
3、参加义务献血;
4、其他品行突出表现事项(详见学生手册《学生综合素质测评办法》第十七条)。

申报截止日期:
9月15日(周三),请提供相关证明材料至辅导员老师处。
3
专业奖学金奖项申报通知
2020-2021学年学生专业奖学金评选在即,在2020年9月1日--2021年8月31日期间获得以下奖项的个人或团体自行向院系辅导员老师申报:
1、在国际、国家级、省市级及学校组织的各类专业比赛中获得前三名或三等奖及以上的个人;
2、在国际、国家级、省市级组织的各类专业比赛中获得团体前三名或三等奖及以上,学校比赛第一名或一等奖的学生集体。
申报截止日期:
9月30日(周四),请提供获奖证书原件及复印件至辅导员老师处,原件验看,复印件留存。
4
学生资助政策咨询电话
学生资助政策咨询电话:021-62483329
上海戏剧学院学生处
2020年9月8日